摘要:为应对数字变革带来的全新挑战,各类国际组织积极行动,凝聚各方力量,倡导和推动全球和区域高等教育数字化治理变革。《无限的可能:世界高等教育数字化发展报告》通过对26个国际组织教育数字化战略举措的搜集梳理,全面展示了各类国际组织推动高等教育数字化治理变革的思路:联合国系统所属国际组织以联合国教科文组织为代表,以包容性、整合性全球治理引领高等教育数字化变革;非联合国系统政府间国际组织以多边治理下的多样态合作,积极推进全球高等教育数字化进程;非政府间国际组织以更广泛更深入的代表性和专业性,促进全球和区域层面的高等教育数字化政策、研究与实践的协同发展。
关键词:高等教育数字化转型;国际组织;全球治理变革;联合国教科文组织
中图分类号:G434 文献标志码:A 文章编号:1673-8454(2023)01-0024-12
为应对数字变革带来的全新挑战,国际组织积极凝聚各方力量,推进全球和区域高等教育数字化治理变革。其中,联合国系统所属国际组织,以联合国教科文组织为代表,以包容性、整合性全球治理引领高等教育数字化变革;非联合国系统政府间国际组织以多边治理下多样态合作积极推进全球高等教育数字化进程;非政府间国际组织以更广泛更深入的代表性和专业性促进全球和区域层面的高等教育数字化政策、研究与实践的协同发展。
一、联合国系统国际组织
为加快实现《2030年可持续发展议程》中教育可持续发展目标,联合国系统所属国际组织基于以包容性、整合性为特征的全球治理,积极驱动和引领高等教育数字化变革。一是将政府部门、私营部门、咨询机构纳入合作网络,并以更广泛的公众参与团结行动力量,提升治理效能。二是通过发布发展战略规划、立场文件、行动倡议、建议与指导文件、研究报告等,探讨高等教育面临的风险与挑战,描绘未来发展愿景,凝聚全球共识。三是面向政策制定者、教师等群体,特别是发展中国家的重点人群,研制行动指南,提供技能“工具包”,实施能力建设项目,积极缩小“能力鸿沟”。四是开发教师与学生能力素养标准,将战略愿景具体化为评估工具,切实衡量和指引师生数字素养发展。五是发起推动共建共享的数字化教与学资源平台,促进资源的规模化、可持续利用。
(一)联合国教科文组织
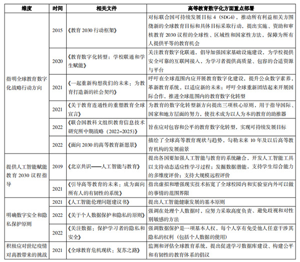
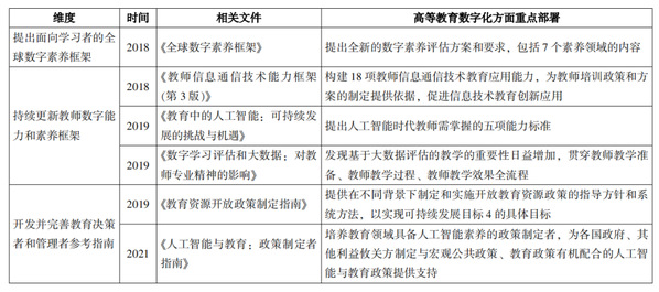
联合国教科文组织在世界高等教育数字化转型变革中发挥引领作用。一是作为思想实验室,近年来对标2030年可持续发展议程及其教育目标,通过发布研究报告、共识倡议、战略规划、指导原则等,积极促进并引领全球教育数字化战略行动;高度关注人工智能在教育领域中的运用,特别强调数据安全问题;为应对世纪疫情给高等教育带来的挑战,提出加强学习数据库建设、构建公平和有韧性的教育体系的倡议,相关文件见表1。2022年9月,由该组织牵头的联合国教育变革峰会,将教育数字化转型作为教育变革的五大议题之一,提出落实教育数字化转型的主要原则和实施建议。二是作为标准开发者,陆续发布全球数字素养框架、教师信息通信技术能力框架、教育决策者和管理者参考指南等标准工具,并基于这些工具开展评估,为推动不同主体数字素养提升提供参考,相关文件见表2。三是作为能力建设者,注重加强与会员国政府、科技创新企业等的合作,推进智慧教室创建、教师能力建设等相关项目,尤其关注非洲地区高等教育数字化能力建设。2022年,教科文组织在《教育政策和总体规划中的信息通信技术指南》中提出高等教育数字化转型在教育机会、教育教学、合作创新、行政管理、社会服务五方面的目标及其相应行动方针,相关举措见表3。四是作为信息传播者,发起开放教育资源运动,发布《开放教育资源巴黎宣言》,提出开放教育资源建议书,共建开放教育资源大学;设立国际网络教育学院,组织多语种在线教育教学系列培训,发展国际网络教育,积极推进全球课程资源交流、传播和共享,相关举措见表4。五是作为国际合作促进者,发起成立全球教育联盟,合作设立教育二类机构和信托基金,推动高等教育资历全球互认,开展灵活学习途径研究国际项目,举办国际教育信息化大会、国际人工智能与教育大会等国际会议,推动高等教育数字化国际合作与开发援助,相关举措见表5。
表1 联合国教科文组织驱动发展并引领方向

表2 联合国教科文组织开发标准并开展评估

表3 联合国教科文组织加强能力建设

表4 联合国教科文组织促进信息传播和资源共享

表5 联合国教科文组织推动并引领国际合作

(二)国际电信联盟
国际电信联盟(ITU)认为,在日益数字化的世界,信息通信技术发挥着促进各国实现可持续发展目标能力的助推器作用,强调应培养具有先进数字技能的人员适应全球未来发展。为此,ITU积极采取措施,推进世界高等教育数字化转型。一是发布数字化建设发展、数字化技术转型倡议。借助每年5月17日的世界电信日活动,ITU为各国政府和利益相关者提供丰富的战略指导与技术援助。2020年,ITU将世界电信和信息社会日主题定为“连通目标2030:利用ICT促进可持续发展目标的实现”,旨在为ICT行业发展提出共同的全球愿景。2021年,ITU将世界电信日的主题定为“在充满挑战的时代加速数字化转型”,强调数字技术维系着数十亿人的生活、工作、健康和学习,企业、政府和数字社区都需要谋求进一步的加速转型。此外,ITU与联合国教科文组织、联合国儿童基金会于2020年9月联合发布《教育数字化转型:学校联通,学生赋能》,关注教育的数字化联通,并与联合国儿童基金会发起GIGA倡议,致力于学校间的互联网互通。二是尝试研制全球范围内统一的数字技能标准,为世界各国提供技术保障。2020年6月,ITU推出《数字技能评估指南》,为世界各国提供了一份全面、实用、循序渐进的国家数字技能评估工具。该指南梳理了世界上已有的数字技能类型、水平、框架,并从自我评估、基于知识的评估、基于应用的评估三个方面总结数字技能评估方式,为高等教育数字技能评估提供参考。ITU强调,在新冠疫情背景下,解决各国数字技能差距问题的迫切性尤为明显,指南将帮助各国特别是发展中国家开展国家数字技能评估,以确定其当前的数字技能水平及当前和未来的数字技能要求。2022年4月,ITU进一步宣布新目标,即2030年实现普遍和有意义的数字连接,所有家庭都可以上网,所有学校都联网。三是为部分国家开发数字技能工具包,弥补全球数字化鸿沟,为青年提供包括人工智能和大数据、网络安全、数字创业、数字化商业、自由职业等在内的更多样的就业途径。作为对“青年体面就业”支持的一部分,ITU提供的数字技能工具包,以其方便性、实用性、多样性和来自全球的经验基础,为接受高等教育的青年培养中级和更高级的数字技能,以及以计算思维、数据素养为代表的新兴能力。
表6 国际电信联盟近五年世界电信日主题

(三)世界银行
世界银行十分重视全球高等教育的数字化转型,强调推动智能技术在高等教育中的应用,发起教学能力项目,投资各国基础设施建设,从多个方面引导和帮助各国开展高等教育数字化战略行动。一是推动创新应用,强调利用人工智能提升高等教育韧性,推动智能技术在教学和教育管理中的应用。2021年,世界银行发布研究报告《引导高等教育的未来:成为面向所有人的有韧性的系统》,指出虚拟和增强现实技术拓宽了全球校园内和实验室内外可以做的事情的范围界限,学生通过访问虚拟和增强现实,可以沉浸在真实的学习情境中;与此同时,每个数字系统都面临网络安全威胁,对网络安全的评估投资能够在一定程度上加强系统韧性,如在网络攻击发生之前找到并解决系统中的漏洞。二是整合多方资源,指引教师数字能力建设,发起高等教育数字化行动项目,帮助大学进行数字化转型。2022年6月,世界银行发布《构建有效的小组培训技术指导说明》,确定在构建小组培训时需要关注有效的小组培训,包括促进教师学习的理论和实践资源;携手国际金融公司启动高等教育数字化项目(D4TEP),为大学提供一套定制工具,用于制定数字化转型战略和路线图,如学习如何整合系统和自动化后台流程、丰富学生的数字化教育体验等。三是提供资金支持,投资建设基础设施,为多国高等教育数字化战略行动提供基础保障。2021年6月,世界银行宣布向乌干达提供2亿美元,资助该国扩大高速互联网连接,提高数字化公共服务效率。同年9月,世界银行批准为喀麦隆数字化转型加速项目提供1亿美元资金,以扩大喀麦隆农村地区高速网络的覆盖区域和范围,营造安全和可持续发展的有利环境。2022年5月,世界银行批准2亿美元用于支持加纳加速数字化转型。
(四)世界知识产权组织
世界知识产权组织积极构建联合国部门和机构之间的伙伴关系,发起高等教育可持续发展倡议(HESI),为实现可持续发展目标做贡献。2022年,该组织在美国主办“将可持续发展目标融入高等教育”网络研讨会,召集全球高等教育专家研讨将可持续发展目标融入高等教育的教学、研究、合作伙伴关系和组织实践的机遇与挑战,强调在新冠疫情下高等教育要推进2030年可持续发展议程。
二、非联合国系统政府间国际组织
非联合国系统政府间国际组织是推动全球数字化发展的重要力量,其高等教育数字化战略行动呈现出以服务各组织使命为目标、在多重多边治理中交织推进的特征。一是重视发挥高等教育数字化对于经济发展、教育文化交流、区域一体化等各组织关切方面的积极作用。二是致力于缩小成员体之间高等教育数字化发展差距,有针对性地确立治理重点与合作形式。三是重视保障和激励机制设计,推动数字素养、数字公共教育服务、数字基础设施等方面的协同建设。四是多重多边合作形成复杂治理场域,在全球教育数字化进程中释放叠加效应。
(一)二十国集团
二十国集团积极呼吁通过高等教育数字化与科研实现经济复苏。2021年,二十国集团高等教育与研究部长会议呼吁充分发挥科研、高等教育和数字化的作用,努力实现具有韧性、可持续性和包容性的经济复苏。2022年,二十国集团教育部长会议倡议共同引领教育数字化转型执行力,促进优质数字教育资源共享共建,推动教育生态、学校形态、教学方式变革,合力推进教育数字化转型和绿色转型。
(二)金砖国家
金砖国家主要通过促进各国大学及学生之间交流与对话,运用数字解决教育公平、加强学术研究合作,鼓励会员国加强交流共治、携手拥抱数字化转型等推进成员国家高等教育数字化战略行动。2020年,金砖国家领导人第十二次会晤通过《莫斯科宣言》,其中第94条强调金砖国家高等教育合作要关注各国大学以及学生之间的交流与对话,将网络和数字化平台应用到合作进程中,紧跟当今高等教育国际化的发展趋势与需要。2021年,金砖国家领导人第十三次会晤通过《新德里宣言》,其中第42条强调在疫情下运用数字解决方案确保包容与公平的优质教育、加强研究和学术合作的至关重要性。2022年6月,金砖国家领导人第十四次会晤通过《北京宣言》。其中第65条重申通过加强金砖国家网络大学和金砖国家大学联盟合作促进可持续教育发展的重要性。同年7月,以“金砖国家携手拥抱数字化转型”为主题的论坛提出要加强交流合作与多边共治,挖掘培育产业数字化转型的典型应用场景和解决方案。
(三)上海合作组织
上海合作组织2020年举办“新环境下教育数字化转型:伟东的愿景与实践”网络研讨会,介绍了伟东云教育数字化转型解决方案,包括基础设施、数字设备、学习管理信息系统平台、师资及内容培训等全方位服务,以帮助各国学生通过远程在线学习,实现“停课不停学”。
(四)亚太经济合作组织
亚太经济合作组织强调要将数字技术纳入教育进程。2020年,亚太经济合作组织第九届高等教育合作会议以“数字教育时代:亚太经济合作组织的多边合作途径与挑战”为主题,强调第四次工业革命为数字技术带来了新的进步,提出将数字技术纳入教育进程的更高优先地位势在必行。超自动化在教育数字化转型中发挥重要作用。2022年,亚太经济合作组织第三次高官会议提出,超自动化是实现教育数字化转型目标的必要手段,以人工智能、机器学习、流程挖掘等多种智能技术融合创新的人机协同课堂将成为未来课堂的主要形式。
(五)中国—阿拉伯国家合作论坛
中国—阿拉伯国家合作论坛2020年7月第九届部长级会议,发表《中国—阿拉伯国家合作论坛行动执行计划(2020—2022年)》,提出继续加强教育和科研领域合作,鼓励双方教育和研究机构之间的交流。
(六)经济合作与发展组织
经济合作与发展组织不仅关注数字创新如何赋能教育,改变教与学的方式,而且重视教育数字化对填补数字技能鸿沟和在经济增长中的作用,发布一系列报告驱动并引领高等教育数字化进程,在全球范围内产生积极影响。《技能展望2019:在数字世界中蓬勃发展》报告强调,教育数字化政策应该是全面而系统的,需要分别从数字世界中的工作技能、面向数字社会的技能以及在数字环境中学习的技能三个方面,系统进行政策干预,并提出了各级各类数字化转型的战略要点。《OECD 2030学习框架》强调和明确数字素养内涵:不仅涉及人工智能、区块链等关键概念的知识,还包括编程等应用数字技术及设备的能力和算法、编码等思维方式,以及与沟通、协作、批判性、创造性等相关的社会情感能力。基于对数字素养的各项研究,通过国际成人技能调查(PIAAC)、国际学生评估项目(PISA)等大规模国际评估项目来监测成人和学生的数字化能力。
(七)亚欧教育部长会议
亚欧教育部长会议2021年发布《2030年亚欧教育战略和行动计划》,为亚欧加强区域间教育合作提出行动指南,强调要应用新的数字技术保持更广泛的沟通,适应新科技带来的科研合作模式转型。
表7 经济合作与发展组织高等教育数字化报告

(八)中国—中东欧国家合作机制
中国—中东欧国家合作机制2021年12月举办中国与中东欧国家智慧教育论坛,探讨未来继续合作的建设计划。中国提出将联合更多中东欧国家国际合作伙伴,推进各国教育数字化转型。
(九)七十七国集团
七十七国集团设立南方科学、技术和创新联盟,制定一系列与高等教育数字化战略行动有关的策略,以增强科研的沟通交流和科研成果的传播,包括关注科学技术的研究机构联网机制,利用数字技术改进和加强传播大学和研究机构研究成果等。
(十)环印度洋联盟
环印度洋联盟通过研制具体实施方案推动联盟成员国高等教育数字化战略行动。该联盟成员国制定《环印度洋联盟行动计划(2017—2021年)》,其中包括高等教育数字化具体实施方案,如创建成员国认可的高等教育机构数据库、加强与印度洋大学的合作、通过信息和知识共享加强印度洋沿岸学术团体等。后续将通过在政府主导的多边平台上分享知识、做法以及经验,建立一个共同的可持续发展议程,以加强成员国之间的学术科研合作。
(十一)东盟
东盟2022年发布《2025年东盟高等教育空间路线图》,提出建设有韧性、可持续的东盟高等教育空间。同年,第三届中国—东盟教育部长圆桌会议通过《共建友好家园——中国东盟教育合作发展愿景与行动(2020—2030年)》,提出加强数字战略对接,推动成立数字教育发展联盟,促进数字教育资源共享,推进在数字教育标准制定、网络数字空间治理等方面的合作。
(十二)东南亚教育部长组织
东南亚教育部长组织2021年大会强调培养青年数字技能的重要性,以确保他们获得平等的教育和就业机会;重点探讨高等教育数字化转型,提出通过创设灵活的教育环境、提供更加强调包容和交互的教育来帮助学校适应数字化转型的变革;认为在线—合并—离线(OMO)学习模式有望成为主流。
(十三)非盟
非盟2016年发布《非洲大陆教育战略(2016—2025)》,提出借助信息通信技术和在线课程提供创新性培训的高等教育发展目标。《非洲数字转型战略(2020—2030)》从加强数字化技术教育、促进数字化技术应用、提高公众认识三个方面对实现数字技术与教育的融合提出政策建议,包括在小学、中学、大学和职业培训中推行数字化教育、加强职前教师和在职教师的技术培训、对提供技术培训的机构进行认证等。疫情暴发后,《非洲数字化教学政策指南》提出DOTSS数字化教学措施,从数字技术连接、在线和离线学习、教师作为促进和推动者、线上教育安全和以技能为中心的学习五个方面阐述非洲数字化教学的发展方向。
(十四)欧盟
欧盟作为较早关注数字化高等教育的组织,积极为教育领域中数字化运用提出标准与框架,引领欧洲高等教育数字化战略行动进程。在战略规划方面,欧盟《数字教育行动计划(2021—2027)》以“建立适应数字化时代发展的教育和培训系统,实现数字教育更有效、可持续和公平的发展”为目标,将发展高绩效的数字教育生态系统和提高数字化转型的数字技能和能力作为战略行动重点,制订了14项具体行动计划,并建立欧洲数字教育中心,加强欧盟数字教育合作交流。在数字基础设施建设方面,2022年发布的《重新思考数字时代的教育》提出为高校正式学习空间配置虚拟现实装备、语音助手、人工智能助教等高配备设施,助力教师更好地开展线上教学与跨学科教学。在数字化能力建设方面,欧盟为各级各类教育工作者制定《教育工作者数字能力框架》,明确教育工作者需要具备多维度能力;为教师开发了在线自评工具,帮助教师识别自身数字能力的长处与不足。在数字化资源建设方面,欧盟部署了大量应用程序、平台、软件,以改善和扩大教育和培训:开发Go-Lab应用程序,方便教师使用在线实验室进行研究性学习,并创建定制的研究性学习空间;设立欧洲创新技术研究所(EIT),为高等教育学习者提供高质量在线教学和学习的访问资源。
表8 欧盟高等教育数字化战略行动

(十五)阿盟
阿盟下属阿拉伯经济统一委员会2020年发布《阿拉伯数字经济愿景:迈向可持续、包容和安全的数字未来》,提出阿拉伯数字经济未来十年愿景及路线图和总体框架。其中,牵头高等教育数字化转型的现代阿拉伯电子大学在总体框架指导下重点推进六大项目:创建阿拉伯ICT奖学金;搭建全阿拉伯数字高等教育平台;成立阿拉伯科技大学联盟;与大学合作开发信息通信技术课程;推进高科技课堂创新技术开放应用;建设点对点学习平台。
三、非政府间全球性国际组织
非政府间全球性国际组织充分发挥自身专业性、多元化、灵活性优势,通过推出战略规划、开发专业标准、发布研究报告、组织多样活动,在高等教育数字化的发展战略与行动实践、学界学者与社会大众之间搭建了全球平台与桥梁。
(一)国际开放与远程教育协会
国际开放与远程教育协会理事会发布《战略发展规划(2017—2020)》,明确促进高等教育走向高质量、开放、灵活、数字化的发展目标,为全球开放与远程教育的发展指明方向;提出协会将适应全球化和数字化社会的需求,巩固并整合教育资源,进一步推动学习分析、大数据应用等领域的合作、研究与知识共享。2020年又启动《战略发展规划(2021—2024)》,提出四大战略目标,其中之一是将教育质量、开放教育资源、教育创新作为优先发展事项,最大限度地发挥协会对其成员的价值;策略包括通过新技术提高协会成员对创新开放、灵活的远程学习领域相关活动的参与度等。
(二)国际教育技术协会
国际教育技术协会(ISTE)发布学生标准,提出学生应具备的技能和素质,以确保他们能够融入当今这个数字互联的世界,并在其中健康成长;强调应培养学生成为被赋能的学习者、数字公民、知识的构建者、有创新意识的设计者、有计算思维的人、有效的传播者和全球合作者。
(三)全球学习联盟
全球学习联盟携手其他高等教育机构,开发针对微型证书学习者综合记录规范(CLR),为不同体制的学术机构和单位提供有关学习成就和资质认证的相关支持,从而有助于解决微型证书的认证效力与质量问题,并有望成为高等教育微型证书领域的主流。这一规范得到美国大学注册和招生官协会的批准,已在美国马里兰大学进行试点。
(四)国际大学协会
国际大学协会2020年发布《数字化世界中的高等教育转型:为全球共同利益服务》,号召为了全球共同利益,应对高等教育进行以人为本、符合伦理、具有包容性和成效性的数字化转型;呼吁高等教育必须考虑当地需求和全球发展,让学生为终身学习做好准备;提出加强世界各地高等教育机构的知识交流,并支持弱势群体。
(五)世界慕课与在线教育联盟
世界慕课与在线教育联盟2020年由中国伟德体育官网发起成立,携手教科文组织信息技术研究所举办世界慕课大会,发布《慕课发展北京宣言》;2021年联手亚洲大学联盟启动在线教育领导力项目,推动高等教育数字化迈向更加综合、更为创新、更有韧性系统;以“一起向未来——引领新数字时代高等教育创新”为主题,举办世界慕课与在线教育大会,搭建全球慕课与在线教育发展交流与互鉴的平台;基于联合国教育可持续发展目标(SDG4),发起2021全球慕课挑战赛“教育公平”与“终身学习”两个赛道,整合开发相关在线学习资源,组织全球学生开展学习与合作实践,来自全球6725名学生参与。
四、非政府间地区性国际组织
非政府间地区性国际组织,主要通过研发通用性微证书框架、举行研讨会议等多种方式,积极驱动并引领区域高等教育数字化战略行动。
(一)欧洲慕课联盟
欧洲慕课联盟2019年发布通用微证书共同框架,为欧洲各国提供以慕课为基础的高等教育认证整体标准框架,为所有新的微证书制定了课时总数、学力水平、总结性评估、通用微证书框架的平台验证、成绩单包含内容、课程设计、实践环节等的通用标准,为欧盟成员国终身学习成果的认证和累积提供了新途径和保障。
(二)亚洲开放大学协会
亚洲开放大学协会2021年在斯里兰卡举行第34届年会,以“开放思想,拥抱可持续性未来——重新定位开放远程教育以应对挑战”为主题,设“通过终身学习促进可持续性发展”“基于智能技术,创新开放远程教育新思路”“开放知识运动对开放远程教育的影响”“开放远程教育中学习者参与和动机:挑战和可能性”“开放远程教育中教育可持续发展最佳实践”“开放远程教育中的学习分析:潜力和挑战”等平行论坛,旨在促进亚洲各国远程教育发展,推动高等教育数字化全面转型。
文章来源:本文节选自世界慕课与在线教育联盟秘书处于2022年12月8-9日召开的2022世界慕课与在线教育大会上发布的《无限的可能:世界高等教育数字化发展报告》第一部分“全球在行动”。因篇幅限制,参考文献略。
编辑:宋晓丽;审核:杨爱民



