摘要:为应对世界高等教育变革趋势,许多国家不断提升战略认知,加强顶层设计,在数字战略总体框架、教育战略重点领域和高等教育专项规划中积极谋划并推进高等教育数字化战略行动。亚洲一些国家顺应数字时代潮流,树立数字教育观念,推出数字化战略行动,推动高等教育整体性变革。非洲国家已经认识到高等教育数字化的重要性,将其提升到国家战略高度,发布一系列政策报告,努力推动高等教育数字化进程。欧洲许多国家竞相制定发展战略、出台鼓励政策,将数字技术全方位融入高等教育。北美洲代表国家通过数字化重塑教育的基础设施、课程与教学,深化核心素养研究,将教育变革引向深入。南美洲国家积极推进数字发展战略,数字化程度不断提高,数字技术在各个领域的运用也日益增多。大洋洲代表国家的教育数字化水平在全球位居前列,教育信息基础设施和学生数字技能的水平都达到较高水准。
关键词:高等教育数字化;教育数字化战略行动;亚洲国家;非洲国家;欧洲国家;北美洲国家;南美洲国家;大洋洲国家
中图分类号:G434 文献标志码:A 文章编号:1673-8454(2023)01-0009-15
近年来,特别是2019年新冠疫情暴发以来,为应对数字变革带来的全新挑战,世界各国纷纷谋划高等教育数字化战略,持续推进高等教育变革。从全球范围来看,数字化已成为高等教育实现更加包容、公平、优质、可持续发展目标的撬动和支撑力量,全世界在行动中不断反思、总结、前进。为应对世界高等教育变革趋势,许多国家不断提升战略认知,加强顶层设计,在数字战略总体框架、教育战略重点领域和高等教育专项规划中积极谋划并推进高等教育数字化战略行动。
一、亚洲国家高等教育数字化在行动
随着数字时代到来,加快推进高等教育数字化成为亚洲许多国家教育改革的重要议题。这些国家顺应数字时代潮流,树立数字教育观念,推出数字化战略行动,推动高等教育整体性变革。
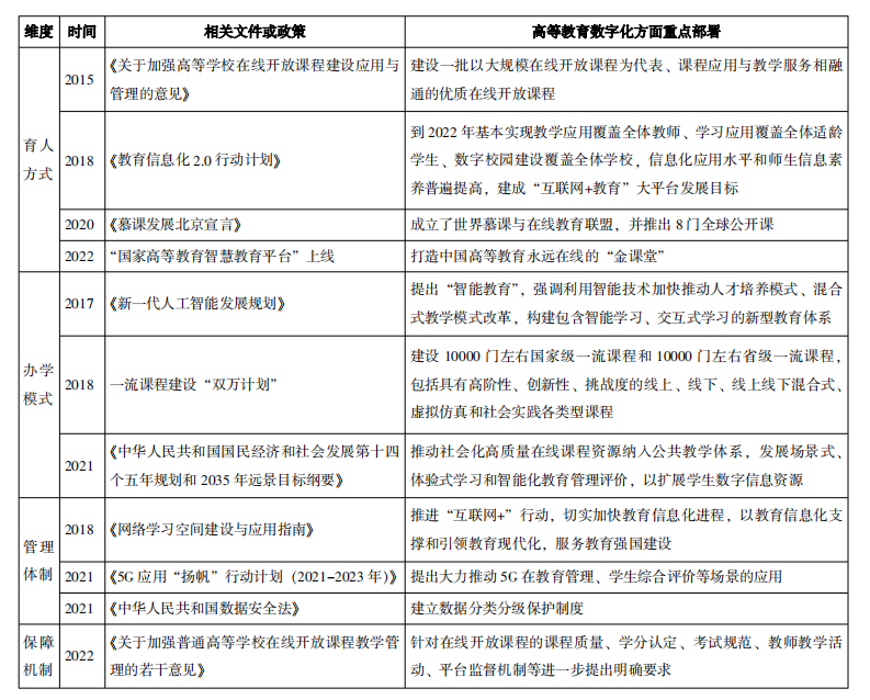
中国确立教育信息化战略以来,教育数字化已深入到教育系统各领域。从早期关注基础设施建设,到“互联网+教育”、智能教育,再到国家教育智慧平台建设,高等教育数字化发展深入推进,不断贡献中国方案。特别是2022年以来,中国教育部启动国家教育数字化战略行动,将社会化高质量在线课程资源纳入公共教学体系,推动场景式、体验式学习和智能化管理评价,扩展学生数字信息资源;明确高等教育在线开放课程的质量保障、学分认定、考试规范、教学活动、监督机制等要求,提出建立数据分类分级保护制度,更好地平衡数据使用的便捷性和数据防护的安全性,促进数据安全体系建设降本增效,等等。中国高等教育数字化政策如表1所示。
表1 中国高等教育数字化政策一览

日本面向当下和未来社会变革,推出科学技术基本计划,提出社会5.0理念,旨在构建虚拟空间与现实空间高度融合的社会系统,建立实现经济发展并解决社会问题、以人为中心的新型社会形态;实施以改善学校信息化基础设施环境为目的的五年计划(2018—2022),强调运用人工智能等先进技术,建设社会5.0时代的学校信息化环境,提高学生信息素养,促进个性化学习,培养学生形成主动学习与合作意识、发现与解决问题的能力。2020年修订《科学技术基本法》,推出新一期科学技术创新基本计划,细化社会5.0愿景,旨在通过信息教育培养学生的学习力、面向社会5.0时代的生存力;重新定义信息素养,将其与语言能力、问题发现与解决能力一起作为学生应具备的三大基础能力,着力强调教育数字化转型,系统推进STEM教育。同年,日本国际教育研究联盟宣布与IT教育企业DIGITARY合作建设日本高等教育数字化平台,以促进高等教育质量保障和国际化发展。推出年度人工智能战略,提出建设满足AI学习的高校校园基础设施,实现“一人一终端”目标,并适当对其进行补助,运用云技术方式开展教学,减少线下教学设备压力。
韩国系统实施每五年一次的教育信息化规划,先后经历建设信息化基础设施、适应知识经济开展远程教学、强化研发能力、开发应用数字教材、建立个性化学习支持体系等不同阶段;正在实施第六次教育信息化规划(2019—2023),聚焦4项施政领域和13项重大任务,打造未来智慧教育环境,推进可持续教育信息化创新,通过信息通信技术(ICT)实现定制化教育服务,建立共享教育信息的数字基础设施,打造以人为本的智能教育环境。2019年颁布《人工智能国家战略》,在高校增设人工智能专业,构建实时监控系统、智能辅导系统、协同教育机制等在内的一体化教育体系,全程采集学生线上线下学习行为、学业成绩及心理等方面数据,为每位学生学习提供可视化诊断、分析及预警报告,精准发现学生存在的问题,提供具有个性化结果及建议的诊断方案。为应对疫情冲击,加强创新型人才培养,在《修订教育课程2022》中突出强调信息素养和信息教育的重要性,更加侧重学生自主选择和融合学科教育;出台《教育信息化实施计划2022》,提出构建以信息通信技术为基础的评价支持系统,将国家标准学业成就评价转化为计算机评价。同时,韩国教育研究信息院发布年度教育信息化白皮书,提出教师可以使用e-Hakseupteo、韩国教育广播公司线上课堂等学习管理系统,检查学生出勤和缺勤情况,避免不必要的工作量。
印度推出“数字印度”战略,目标是以“印度制造”“数字印度”引领未来,以应用核心信息技术促进社会变革、实现转型发展,重点聚焦数字基础设施建设、数字政府服务和公民数字教育,推动印度成为数字赋能的社会和知识经济体;推动高校联手IT行业、软件和服务业组织,积极打造数字人才库,加大数字人才培养培训投入,推动政产学研联合培养,新增数据科学、大数据分析等学位计划;发布《SWAYAM平台在线学习课程学分框架》,提出学生如果通过项目学分计划中的课程,学校要给予学生同等的学分权重,任何大学不得拒绝任何通过慕课获得学分的学生;颁布《国家教育政策2020》,提出建立印度校园业务线上平台、开源学习平台及教育信息管理系统等;发布《印度报告2021:数字教育》,提出在全国范围内推进数字教育、将印度建成全球知识型超级大国的战略目标;在2021—2022年度联邦预算中专列“国家数字架构”,提出要制定一套建设和使用教育技术的通信标准和规划;将数字基础设施建设纳入国家五年发展计划、各类全国性教育计划重点,建立高等教育融资机构,负责高等教育数字基础设施投资与建设;在年度联邦预算大会宣布建立数字大学;推出“首相数字维迪亚计划”,明确“一国一数字平台”目标,优化知识共享数字基础设施(DIKSHA)、青年学习研究网络、教育电视频道等数字教育平台。
新加坡较早启动教育信息化战略,先后出台四部教育信息化发展规划,每部规划都在继承前一部规划的基础上更新迭代。为确保全球教育技术领先地位,主要从提高教师数字技能、推动数字化课程建设、应用数字评估等方面发布系列BV伟德官方网站。第四部规划(2015—2020)要求教师认清自身角色转变,尝试人机协同课堂教学的混合新模式,利用人工智能技术从课程内容、学习资源、教学过程等方面进行数据采集、分析和应用。通信与信息部发布《数字化就绪蓝图》,基于数字素养框架提出基本数字技能课程,包括信息管理与交流、数字交易、访问政府服务、网络安全四大板块内容。教育部出台《教育技术计划(2020—2030)》,提出将利用电子形成性评估、电子校本评估和国家电子考试进行以学习者为中心的评估,利用模拟技术、多媒体资源等优势,提高国家电子考试的真实性和互动性;同时强调教师在数字化时代应作为以技术为媒介的学习体验设计者和促进者,赋能学生成长。
越南积极利用技术革命带来的机遇,推动教育尤其是高等教育进行全面突破,高等教育数字化发展进程明显提速。2020年发布伟德体育官网推进越南数字技术发展的总理令、《国家数字化转型计划2025及2030发展方向》等纲领性文件,强调教育是发展数字化转型的优先领域,提出高等教育是引领国家数字化转型、推进产业结构调整的关键领域;明确到2030年要成为拥有合格数字公民的稳定繁荣的数字化国家。加大高等教育高质量供给,开发新专业,加大高新技术革新、创新人才培养模式等,培养数字社会发展进程中需要的人才。
马来西亚先后推出《马来西亚智慧学校:一个巨大的飞跃》《马来西亚智慧学校:概念蓝图》《马来西亚智慧学校实施计划》《智慧学校发展路线图(2005—2020)》,推进智慧学校项目,明确智慧学校的核心概念、基本要素、目标任务及发展措施;通过提升线上教学技术,积极拓宽高等教育学习途径,推动教育数字化发展,提高高等教育入学率和参与率。制定《慕课学分转换指南》,针对不同的资格认定层级制定完善的学分认证标准,以30%作为慕课学分认证的基线,进一步将马来西亚学分认证体制规范化。推出《马来西亚教育信息通信技术政策》,强调信息通信技术在教育发展中的融合与创新。颁布《马来西亚教育蓝图(2015—2025)》,通过再培训和提高技能来提供终身学习机会,满足不断变化的技能需求。推出《马来西亚十一五计划(2016—2020)》,提高处于社会弱势地位群体的高等教育参与比例,2020年底层群体中拥有高等教育学位的比例提高到20%。制定高等教育4.0计划,聚焦为第四次工业革命培养有能力和技能的劳动力。2021年推出《马来西亚高等教育的灵活学习途径:平衡人力资源开发和公平政策》,以数字化形式提供更多举措,支持灵活学习途径的实施。推进以高速信息网络普及为核心的教育“新基建”,专项拨款打造稳定高效的教育网络系统,推出智慧学校基础设施关键指标;启动开放式远程学习项目,创立马来西亚开放大学和宏愿开放大学,扩大接受高等教育途径。打造数字教育“新平台”,推出“谷歌教室”“国家数字教科书平台”“马来西亚数字教育学习倡议”平台,推出数字教科书。制定《全国教师信息通信技术能力标准》,包含技术操作和概念、社会和伦理、教学、专业发展等四大领域17个标准76个指标。开发在线教师培训软件,使教师能根据自身节奏和时空条件进行自定义学习,绘制学习路径,提供个性化学习指导,推出先前体验式学习认证项目,为有工作经验但缺乏正式学历个人提供进入高等教育的机会。
沙特阿拉伯推进国家数字化转型战略,将教育视为建设数字文明社会的手段之一,提出通过合作伙伴生态系统快速实现教育数字化,以培养具有数字化能力、包容性的人才;发布《愿景2030》,提出建立与市场需求相适应的教育体系,实现人人享有机会的繁荣经济。成立研究与发展办公室,负责沙特阿拉伯研究和发展生态系统变革,提高大学和研究机构能力建设和协同效应,助力数字化转型;成立数字转型公共管理局,负责教育部各项数字化转型政策举措。颁布《国家转型计划(2016—2020)》,通过教育部、ICT部等国家部委的密切合作,提升教师培训质量、开发教师能力,改善学习环境、提高创新能力、改革教育方式等。
阿联酋重视推进数字化战略,颁布《阿联酋愿景2021国家议程》,将教育视为重大战略;实施“数字经济先锋”计划,培养数字化和人工智能技术专业人才;启动“2071百年计划”,对原有教育系统和教学方法进行彻底改革;在各个阶段实施智能化教学,为中小学和高校师生配备智能设备,使教学、科研和教育管理进入智能化时代;发布《阿联酋教育部战略规划(2017—2021)》,确立人才培养、教育技术、教育管理等目标,推动教育数字化转型。发起MBRSLP智能学习项目,使师生在课堂中使用最先进的智能设备;为学校配备4G网络、电子白板、智能平板电脑、电子资源,推出网站和用户终端应用。成立数字学习未来联盟,推行“数字学校”倡议,为阿拉伯地区和世界其他地区无法接受正规教育的学生提供经认证的在线教育。
亚洲其他国家紧跟数字时代潮流,相继颁布了一系列战略政策,加快推进信息通信技术在教育领域的应用,提高学生学习效率和高等教育办学水平。土耳其发布《高等教育组织的远程教育程序和原则》,对公立大学和基金会大学开设远程教育专业和课程作出规定,强调远程教育是师生不在同一个地点、主要通过同步信息通信技术进行教学的一种教学模式;提出这些同步远程教育专业有详细的课程安排计划,学生必须按指定的时间通过电脑参加在线教学,而且要在监考人员的监督下参加期末考试。黎巴嫩制定数字化转型战略,将数字化转型作为优先倡议,推出黎巴嫩国家教育战略计划,提出以信息通信技术提高教学质量的蓝图,关注技术和职业教育与培训以及教师信息通信技术应用能力的提升。缅甸教育部发布《国家教育战略规划(2016—2021)》,围绕该国高等教育数字化转型、信息通信产业人才培养等方面提出具体行动计划。巴基斯坦高等教育委员会发布《高等教育愿景2025》,提出启动信息通信技术嵌入高等教育的行动战略,强调以智慧教育推动教育公平,促进教育国际交流。约旦政府对于电信和ICT行业的发展十分重视,尤其是ICT教育,为此成立国家信息和电信技术委员会、启动远程教学创新机遇工程等措施。泰国的人工智能和机器人技术正在带动其产业转型,泰国科技部为此出台政策平衡社科类和工科类专业学生比例,打造国家慕课平台,为经济的数字化转型培养有力人才。文莱政府发布《21世纪的国家教育体系》《国家ICT人才培养方案》等,改善高等教育结构,引导学生选择信息通信技术作为职业发展方向,提供培训以提升人才技能,并联合企业和高校建立人力资源发展基金,开展ICT学徒计划。此外,老挝、斯里兰卡、柬埔寨、蒙古等国在国际援助下,推动高等教育改革、实施ICT人才培养计划。
二、非洲国家高等教育数字化在行动
许多非洲国家日益认识到高等教育数字化的重要性,将高等教育数字化提升到国家战略高度,发布一系列政策报告,努力推动高等教育数字化进程。
南非先后推出《信息通信技术在教育中的战略》《数字教育白皮书》《远程高等教育质量保障框架》等政策报告,将信息技术视为实现国家教育目标的重要途径,提出学习者应具备的信息技术能力,要求高校根据国家框架设立专门线上教学质量保障机构,出台相关质量保障政策。高等教育部发布《战略计划(2020—2025)》《南非国家数字及未来技能战略》,强调各层次数字技能培养及数字化发展与社会、生产等方面的密切关系,消除大学和职业院校等数字技能供应方与企业和社区等数字技能需求方之间的隔阂;宣布投资40亿兰特,推动数字基础设施建设,通过实验室翻新、设备升级和ICT技术升级,确保学生获得成功所需的工具,在有利于教学的环境中学习并取得成功。2021年通过《加快数字与云技术发展议案》,旨在增强国家数字服务能力,提高政府数据分析研判水平,保障南非数据主权与安全;提出成立国家数字基础公司和高性能计算与数据处理中心,整合现有公共数字资源,为国家各部门、各级机构、企业、大学、民间社会组织等提供数字云服务。
尼日利亚为提高信息通信技术发展水平,将ICT整合到社会经济发展中,旨在将尼日利亚打造成知识导向的、具有全球竞争力的国家。颁布《国家教育信息通信技术政策》,为数字教育发展确立基本政策框架,提出用国家政策促进教育信息技术的发展;提供信息通信技术基础设施和服务;用优惠价格为各级教育部门工作人员提供电脑;在学校建立信息通信技术实验室,在高等教育机构建立卓越中心;为远程教育和各层次开放教育引入数字化学习和信息通信技术;通过国家和国际认可的资格培训为教师和教育管理者提供能力建设;运用信息通信技术搭建教育管理框架;在联邦学校建立数字图书馆、在大学建立虚拟图书馆;开发信息技术教育课程;使用国家信息技术教育框架管理联邦层面的信息技术机构和专业人员;制定信息技术教育的国家标准;设立信息通信技术部;设立创新创业学院和职业创业学院;多部门联合协作保障信息技术教育的使用规范。颁布《国家教育信息通信技术实施指南》,总体目标是满足人力资本需求,以实现社会经济可持续发展、提升国家全球竞争力、提升个人在竞争环境中的生存能力;具体目标包括促进教与学过程,培养问题解决能力、批判性思维和创新技能,促进终身学习和高深知识学习,提供多样化教学和学习策略以满足人口教育需求,鼓励研发,提升教育管理效率,普及信息获取率,扩大教育参与率、提供随时随地可以学习的机会,促进教育信息技术的商业化,鼓励技术性基础设施建设、鼓励数字创新与共享。
埃及为进一步发展经济,实施数字化转型战略,加强数字化建设,吸引外国投资,旨在打造国际通信和信息技术枢纽。2020年9月推行“数字埃及建设者”计划,通过与国际知名大学和ICT企业合作,每年向1000名计算机科学和信息工程专业优秀大学毕业生提供奖学金,支持他们在数据科学、人工智能、网络安全、机器人技术和自动化、数字艺术等领域进行培训深造,为实现埃及数字化愿景提供人才支撑;2021年发布《埃及可持续发展目标2030愿景下的数字化》,提出埃及教育数字化转型的途径和发展线上互动式教育行动的建议;出台《埃及ICT战略2030》,以数字基础架构和立法框架为基础,为埃及高等教育数字化提供助力。制定国家人工智能战略,与高等教育和科学研究部合作,将人工智能等先进技术集成到数字系统中,激活其应用以支持决策制定,提高公众意识、指导正规教育、提供职业和专业培训,帮助埃及公民为人工智能时代做好准备,重点领域包括鼓励高校、研究机构和私营企业以政府和社会资本合作模式投入人工智能研究和创新;在国际上成为人工智能教育与人才服务的地区中心;利用人工智能技术支持终身学习与再培训项目,为人力资源发展和可持续就业作出贡献;通过支持创新创业和培育富有创意、发明、发现的学术环境,创造欣欣向荣的人工智能发展生态。通过“埃及2030愿景”,将建设ICT基础设施,促进数字化包容性提升,加强教师数字能力建设等列入未来发展规划。推出“提高教师的技术技能”倡议,致力于将信息通信技术和教育相结合,计划通过提供有关使用Articulate Storyline创建数字教育内容的培训课程,提高教师和教职员工的技术能力。推出“基本数字技能发展计划”,培养包括学生、毕业生、互联网用户在内的公民的数字能力。搭建教育资源公共平台“埃及知识库”,为中小学生、大学生和研究生等提供在线学习的机会,加快知识传播速度。通过联合国教科文组织高等教育创新中心与各国企业开展合作,为大学生创设数字化学习环境。
莫桑比克政府较早认识到信息通信技术的重要性,出台了一系列政策举措。2021年,莫桑比克高等教育部长承诺实施“一生一计算机”计划。2022年莫桑比克科技与高等教育部与中国华为公司签署《数字创新与能力建设合作谅解备忘录》,以促进莫桑比克安全高效的数字治理、开放包容的信息化发展、信息化转型储备人才培养。未来三年内,华为将与莫桑比克政府一同在加快数字包容、数字主权和数字人才建设,实现连接偏远地区450万未连接人口、政府数字服务的快速开发和上线并与本地高校共建30余所ICT学院,为4500名青年学子提供专业ICT培训,助力莫桑比克缩小数字鸿沟,扩充数字人才储备。
安哥拉认识到教育信息化在恢复、推动经济社会发展中的重要性,出台《国家信息化社会计划(2013—2017)》,提出加强信息通信技术能力、加强信息通信技术在教学和教育系统中的应用、增加受教育机会、促进研究和发展等四大行动方针。推出Ngola Digital项目,旨在为学校配备联网教室,提升国民数字素养。推出Nova Educa?觭?觔o学习平台,为全国提供涵盖学前教育到高等教育的综合解决方案。通过教育部教育管理信息系统,发布年度教育报告,为各地学校提供数据访问和数据采集支持。与中国华为合作设立“安哥拉国家ICT之星”项目,为安哥拉师生提供信息通信技术培训,为学校提供计算机设备安装和维护等方面支持。与美国驻安哥拉大使馆合作,安哥拉媒体图书馆网络设立培训项目,提供英语学习、大学咨询和文化课程的资源和活动。
肯尼亚颁布一系列BV伟德官方网站,推动数字赋能教与学。发布《2030年远景计划》,提出2022年底前开发国家信息技术政策和相关法律法规,搭建制度框架,完善基础设施建设,普及互联网接入,保障信息安全和实现电子政务;发布《国家信息通信技术政策》,旨在为全国搭建连接高速网络的基础设施,到2030年把信息技术对经济的贡献力提升至10%,保障肯尼亚在地区与国际合作中的经济机会,通过改善教育机构和劳动者技能提升国家竞争力,在创新、效率和公共服务质量等方面获得国际认可。同时,承诺为全学段开发整合信息通信技术课程;在全国范围内搭建各类型学校之间、学校与知识中心之间互通互联的数字化教育体系;创设吸引海归人才参与肯尼亚经济建设的友好环境;普及成人教育和终身教育,提升数字素养;通过信息技术专业化激发行业开展技能培训;建立教育网络共享教育资源,推广各层次教育数字化学习;推动公私合作支持数字化学习;在非国家资助的项目中对技能提出要求;鼓励产业与研究机构开展紧密合作;鼓励创建信息技术卓越中心;为决策者、各公私部门领导者提供信息技术培训;为特殊群体提供信息技术技能培训;在大学设立博士后研究岗位吸引世界一流学者加入;成立区块链与人工智能特别行动组,对肯尼亚未来如何应用前沿科技提出建议,打造以移动技术为基础的Eneza Education在线平台。
坦桑尼亚教育数字化建设逐渐起步。2022年8月通过《国家创新框架(草案)》,重点关注信息技术基础建设和能力建设、科学技术创新应用,提出国家教育与培训系统应重点关注为制造业和服务业培养合格的工程师和自然科学家,同时提供相应的在职培训,其具体策略包括开发常规性技能地图,识别劳动力技能需求;为劳动力提供最基本的技能培训;提升国家在新兴重要技术方面的鉴别和应用能力;提供先进科学技术创新设施和设备,促进本土创新技术商业化;建立创业和产业园,促进国内外重要技术的生产转化和商业化。在英国人类发展创新基金经费和技术支持下发起“创新周”,开展48个项目,创建55个创业中心,促进成果转化,助力打造创新生态系统;2021年后由UNDP与Funguo创新项目合作,继续协助打造创新生态系统,突出为可持续发展而创新,其中Silabu项目、阿布库斯思维数学项目、MITz KITS项目等教育领域项目最受关注。
非洲其他国家也在多个方面探索推动高等教育数字化进程。摩洛哥推出“天才计划:ICT在教育领域的普及”项目,为师生提供多媒体机房和移动设备;疫情期间支持以哈桑二世大学为代表的摩洛哥高等院校为学生购买Coursera在线学习账号,确保学生停课
停学。卢旺达推出信息通信技术行业战略规划,突出强调国家数字化转型、高级技术技能与能力发展的战略目标。科特迪瓦成立科特迪瓦虚拟大学,致力于建设国家级慕课平台和在线学习平台,提供在线和远程教学;疫情期间确保全国高校通过数字技术方法实现停课
停学。此外,越来越多的非洲高校开设ICT前沿学科课程,科特迪瓦、纳米比亚、南非、肯尼亚、乌干达、塞内加尔、尼日利亚、赞比亚等国家高校都开设了人工智能、大数据相关的学位课程。
三、欧洲国家高等教育数字化在行动
随着数字技术的发展和繁荣,数字技术让信息和资源更加开放,为学习提供了更多元的途径和更丰富的学习机会,也对高等教育人才培养提出更高要求,因此普及数字技术、推广数字高等教育至关重要。欧洲许多国家竞相制定发展战略、出台鼓励政策,将数字技术全方位融入高等教育。
德国为回应工业4.0时代的需求,近年来积极搭建数字化转型与建设的政策框架,出台一系列国家数字化战略,提出战略目标、行动指南和实施路径,引领和布局经济与社会的数字化转型进程。推出“数字型知识社会”的教育战略,内容涉及数字化教育培训、数字化设施、法律框架、教育组织和机构的数字化战略、国际化等5个重点行动领域,要求高校加强数字化建设,保障线上数字化教育课程的不断更新,使学习者能够通过云端保存和传输学习信息,获得适宜的个性化教育方案。2018年推出国家人工智能战略,其重点是通过高等教育培养更多专业人才,为人工智能研究人员创造有吸引力的工作和研究环境;在“AI校园”项目中注重人工智能中的数据技能,旨在增强数据使用和评估的能力,并将其运用在课堂教学评估上。2021年提出数字教育倡议新举措,启动国家学习应用程序项目,创建不同场景,将数字化生活各个领域虚拟化,旨在进一步提升德国数字教育水平,推进数字学习,加强各个年龄段和来自不同教育背景的群体对数字化知识的理解,提升数据保护和安全意识。2021年启动国家教育平台(NEP)建设,计划建成一个面向全国的国家级平台,连接起已有的与新建立的数字教育平台,将所有教育领域和教育阶段的教学、学习与能力提升联系起来。
俄罗斯为建成现代化数字教育系统,制定多个与高等教育数字化转型发展相关的联邦计划,将高等教育推到新的发展阶段,特别是在开发数字教育资源和平台、研发创新数字技术方面取得阶段性进展。俄罗斯教育部门通过《建设现代数字教育环境》,提出利用现代信息技术扩大网络学习空间、增加学习资源,为公民创造接受高等教育的机会,计划至2025年底能够支持在线课程使用人数达1100万人。俄罗斯联邦政府批准《现代数字教育环境建设项目(2016—2025)》,强调利用现代信息技术扩大网络学习空间、开发高等教育层面的在线课程及平台,实施多阶段在线课程质量评估机制。2021年,俄罗斯政府颁布《俄罗斯教育部活动领域相关的教育数字化战略转型方向》,从五个维度制定数字大学评价指标体系框架,包括为教学过程的参与者提供统一的集成服务系统、教学计划均可以构建个性化的教育轨迹、达到基础的“数字成熟度”指标、使用统一的“服务市场”系统、进行数字化服务的创建和管理。在此基础上,俄罗斯科学与高等教育部开发了高等教育的“数字成熟度”测评数字系统,以实现对各校数字化转型全过程的自动化实时监测和智能化建议的生成。2021年,俄罗斯科学与高等教育部发布《科学与高等教育部数字化转型战略》,对高等教育数字化转型的总体目标、预期成果及推进路径进行国家层面的战略规划,提出建立科研统一服务平台推进科研主体之间的交互合作,并通过建立个人数字档案与“虚拟学者助手”为不同科研需求的教师和学生提供更为个性化的服务。同年,俄罗斯教育部推出“教育数字化转型”战略,提出到2030年实现三分之一的课程应用数字技术进行教学。
英国高等教育数字化发展水平处于世界领先地位,其发展主要经历两个阶段:注重数字化基础设施来辅助大学实现教学核心目标;探索技术在促进学习中的优势并提供具体的改进措施。近年来,英国政府通过发布一系列教育数字化战略规划推动第一阶段向第二阶段的平稳过渡,同时促进高等教育向纵深转型。一是学习空间重构,《数字英国战略》提出打造“数字英国”的构想,要求英国高校融合机器学习、人脸识别技术以及4D高清投影等多项尖端科技以打造全新的学习空间,为师生营造独特的沉浸式教学体验;《教育技术战略:释放技术在教育中的潜力》提出构建良好的数字基础设施、培养信息素养与技能、支持基础设备采购、保护网络信息安全与防御风险、促进教育科技产业发展、支持创新以应对教育技术挑战、提升教育部门数字服务水平等七大战略行动,推动高等教育数字化转型;《认识科技在教育方面的潜力:为教育提供者和技术产业制定的战略》提出从数字基础设施、培养学生信息技能等方面明确信息素养对推动高等教育发展的意义。二是教学模式多元,强调与学习者共同创造数字课程的重要性,将学习者置于课程的中心,不仅在课程设计的最初阶段咨询和了解学习者的课程需求,还在课程实施过程中收集学习者的反馈,为课程的优化提供线索;《实现技术在教育中的潜力:教育提供者和技术产业战略》要求教师教学过程中将智能学伴、智能助教等融入学习环境,旨在以技术嵌入的方式减少教师工作量与提升教学效率。三是数据安全保障,2021年推出《国家人工智能战略》,更新适用人工智能的道德原则和安全指南,并创建实用工具,以确保人工智能技术的使用符合道德规范;2022年推出《国家网络安全战略》,从背景、方法、网络安全风险管理、网络攻击防御、网络安全事件监测、网络安全事件影响控制、网络安全知识技能及文化培养、成果评估、战略执行等方面对英国网络安全战略进行全面描述。
法国将数字化大学战略纳入《高等教育与研究法》,以法律形式精简高等教育机构、明确政府部门职责,为高等教育数字化发展提供制度保障;要求高等教育在公共培训服务方面逐步迈入数字化。启动“法国数字大学城”项目,旨在利用该平台整合全国各类高等教育机构的教育资源,为全法乃至世界各地的人们学习多样且高质量的课程提供便利。2020年出台《疫情背景下教育数据使用的伦理问题》,提出开展对于各类在线教育参与者的信息技术与信息化公民素养培训,包括数据隐私保护意识、数字主权维护意识以及道德培养等相关内容。
意大利十分关注高等教育数字化发展,积极实施数字化发展战略。颁布《大学重组方案》,规定高校可以建设以视听设备为基础的教辅机构。出台《大学教学制度改革》,授权高校开展远程教学。发布《远程学习课程认证的标准和程序》,推动意大利远程教育大学建设,批准成立11所远程教育大学。颁布《国家数字教育方案》,对全国数字教育进行总体规划。立法启动“美好校园”计划,改革意大利教育体系,加强数字化教育建设。2020年启动覆盖面更广的《国家数字能力战略行动方案》,以解决意大利社会的数字化问题。作为国家数字能力联盟的主要成员,意大利高校直接参与了该方案的制定。《国家数字能力战略行动方案》将战略行动分为教育培训、就业市场、通信技术、公民素质四个维度。高等教育数字战略行动包括教育系统的基础设施建设、学生数字化能力培养、教师的数字化能力培训、加强PCTO课程中的信息通信技术能力培养、加强高中毕业生对大学专业选择指导。2020年制定《公共管理数字化服务三年计划(2020—2022)》配套行动方案,主要涵盖技术和管理两个方面,技术细分为公共服务、数据处理、平台建设、基础设施、系统互用和信息安全等五个维度,而管理则包括技术和模式创新、电子信息转化管理两个维度,遵循数字和移动优先原则、数字身份原则、云优先原则、包容及无障碍服务原则、公共数据作为公共财产原则、互操作原则、安全和隐私保护原则、以用户为中心的快捷数据为驱动原则、不重复原则、跨国界原则、开放代码原则。
葡萄牙为加快教育数字化转型步伐,推出《葡萄牙教育技术规划》《葡萄牙国家战略规划》,推出《葡萄牙2030国家数字技能倡议》,实施“数字教科书战略”,旨在加强教科书的非物质化进程,提供不同格式和不同类型(动画、模拟、三维视频或其他)的多种数字教育资源,提供数字格式教科书的联合供应,并提供一个可以访问补充性多媒体资源的平台;还提供满足特定特殊需求的学生的解决方案,如数字手册的页面可以放大到400%,帮助视力障碍者使用计算机工具(与NDVA兼容)。2021年开始对数字转型领域的教师进行培训,包括短期培训、课程培训、MOOC、网络研讨会、讲习班等。2022年10月推出AP数字4.0培训计划,对负责给全国所有学校开展培训行动的培训师进行培训,随后对数字大使和培训中心主任进行培训。发起“家长数字学院”倡议,为家长等监护人提供数字技能的培训,使其在社会数字化转型阶段、教育数字化转型阶段能够陪伴孩子安全使用数字技术、网络和通信工具。2022年10月启动数字技能月活动,首次将整个10月专门用于开展系列活动以提高国民的数字素养和技能;给45岁以上的人进行基本数字技能培训等活动;将10月11日设为“工程师日”,塑造数字未来等。
丹麦致力于数字设备、在线资源和教师数字能力建设,推出一些政策举措促进教育数字化转型,加快高等教育数字化进程。近年大笔公共财政投入教育系统,继续以间接支持教育技术机构和教育技术商业的方式带动教育技术行业投资。与来自公司、教育和研究机构、商业组织、非营利组织和私人基金会的80多个合作伙伴共同发起《技术公约》战略,将数字教育作为独立科目,加强技术和数字技能培养。与北欧教育技术联盟和欧洲教育技术联盟开展合作,促进成员国之间的知识交流和技术转移,并在欧盟层面扩大获取教育技术产品和服务的机会。
欧洲其他国家在高等教育数字化转型背景下,也在打造数字化平台、数字化赋能教与学、实施在线课程等方面颁布了一系列政策规划。荷兰推出《教育创新与信息通信技术加速计划》《人工智能战略行动计划》,在高校中开设虚拟仿真课程,用高度仿真的虚拟设备模拟现实物理空间的设备,荷兰应用科学大学协会、荷兰大学协会和荷兰教育与研究机构协会联合发布《加速计划:利用信息通信技术进行教育创新》,为研究型大学和应用科技大学提供立足于未来世界的出发点和上升空间,以应对时代的快速变化。匈牙利《数字教育战略》提出发展数字工具以支持由数字设备、数字网络、数字教材等数字元素构成的数字教学场域的形成。芬兰发布国家人工智能战略,强调编程和计算机思维教育有助于学生习得数字素养和能力。
四、北美洲国家高等教育数字化在行动
在北美洲,美国、加拿大是推进教育数字化转型的集中代表,通过数字化重塑教育的基础设施、课程与教学,深化核心素养研究,将教育变革引向深入。
美国教育信息化起步较早,从“迎接技术素养的挑战”到“重塑技术在教育中的角色”,美国政府及其教育部门重视技术在教育中的作用。美国教育部先后推出五轮国家教育技术计划,提出“数字化学习”,突出数字化学习资源在教育教学活动中的重要性,为学生提供良好的网络学习环境;强调教师作为引导者应发掘学生的积极主动性,帮助学生根据兴趣爱好选择适合自己的个性化网络课程,同时运用信息技术,对数字化的教学内容进行高效学习。2021年发布《学校领导者数字学习指南》,提出学校应帮助学生制订、实施和调整学习计划,以满足学生的个性化需求。2022年举办全国网络劳动力和教育峰会,强调建立网络劳动力,使他们拥有数字化社会所需的必备技能,改善网络领域的多样性、公平性、包容性和可访问性。推出“创新教育运动”计划,将STEM教育作为未来十年国家的优先发展事项,建立STEM网站、改建21世纪学习实验室、斥10亿美元招募10万教师。积极引入谷歌、微软、苹果等科技巨头进入教育市场,为教育数字化转型夯实软硬件基础和建设条件。发布《重塑技术在教育中的角色:为未来做准备的学习》,坚持应用 ICT 提升和变革教育的立场,从学习、教学、领导力、评价和基础设施等五个领域全面推进美国教育信息化的发展,开展同、异步相结合的在线学习。发布《为所有学习者提供公平机会:领航数字变革2019》,强化国家领导,坚持以学生为中心的个性化学习方法,强调围绕数字化教育资源的选择、管理和应用的专业化学习,明确数字化环境中开展教与学的基本条件。发布《2021高校教师调查》,描述数字化转型以来高校教师在学术研究、课堂教学、论文发表以及书籍出版等学术实践方面的变化,旨在提供具有实际意义与可操作性的研究结果,便于学院和大学以及其他利益相关者(如学术图书馆、学术团体和学术出版商)以此为依据调整其学术规划。
加拿大在联邦政府层面推出数字战略,培养数字公民,推动教育数字化改革。在建国150周年前推出《数字加拿大计划150》,旨在通过互联互通、安全保护、经济机会、数字政府和强化内容等方面帮助加拿大抓住数字时代机遇,投入3.05亿加元,推动高速互联网等基础设施建设;制定《加拿大数字宪章计划》,为加快基础设施建设、提供更可靠和可负担的高速网络接入及优质在线教育资源提供蓝图;推出《数字化运营战略计划(2021—2024)》,对数字政府建设做出进一步部署;发布《数字素养教育框架》,提出学生应具备的数字能力和数字素养,涵盖使用、理解和创造三个层次,每个层次均包含伦理与同情、隐私与安全、社区参与、数字健康、消费意识、搜索与确认、制作与合作七大能力。除联邦政府层面外,魁北克省政府2018年颁布《基础教育和高等教育数字行动计划》,麦吉尔大学、维多利亚大学、西安大略大学、西蒙菲莎大学等相继出台多项信息化战略规划。2022年,卑诗省高等教育与技术培训部出台《数字学习战略》,包含战略优先事项和行动建议,技术增强学习准则、高等教育数字素养框架及对卑诗省高等教育系统技术需求和能力的评估。随着越来越多的学校提供在线学习及学位,加拿大出现专门机构帮助协调和促进在线学习。不列颠哥伦比亚省BCcampus旨在评估新兴教育技术,支持开发在线新课程和开放教育资源的基金管理,开发开放教科书的基金管理,建立面向全世界开放的教育资源库。安大略省大学理事会负责管理省内培训和各高校用于开发在线课程与建设共享开放教育资源的基金。阿尔伯塔eCampus、曼尼托巴eCampus、安大略eCampus和Contact North是学生在线门户,省内大部分高等院校所开设的课程都可以在这些门户网站上找到。多数省份都设立针对公立院校的学位质量保证委员会和针对私立大学的认证委员会,以保证教育教学质量。知名度较高的公立大学在批准课程与专业方面拥有很大的自主权,在线和远程课程的审批同样适用。
五、南美洲国家高等教育数字化在行动
巴西近年来积极推进数字发展战略,其数字化程度不断提高,数字技术在各个领域的运用也日益增多,是南美洲推进高等教育数字化战略行动的代表性国家。发布《数字转型战略》,强调数字人才培养,推动价值创造,促进经济增长。2020年颁布《国家网络安全战略》,建议将基础网络安全教学纳入巴西教育课程,并鼓励创建与网络安全相关的大学项目和该领域的初创企业。实施“数字化加速计划”和“计算机普及计划”,提供远程学习平台和学习、掌握信息科学领域相关知识技能的机会,回收再利用电子产品减少资源浪费,同时培养电脑技术方面人才。推行联网教育计划,聚焦瞄准数字化发展前景、数字技能培训、数字教育资源、数字化基础设施建设四个方面,通过线上建设教育平台、线下与高校合作的模式,培养学生计算思维能力,推动巴西教育数字化发展。重新修订《基础教育共同课程基准》,加入计算思维能力的培养要求;同时将职业技术教育作为教育数字化改革重点方向。建立第二个在线教育平台AVAMEC,将人工智能教育、机器人、预防网络霸凌、创新创业等多方面课程纳入平台,为学生提供具有在线互动功能的虚拟学习环境。
六、大洋洲国家高等教育数字化在行动
大洋洲在高等教育数字化方面的战略行动以澳大利亚、新西兰为代表,两国的教育数字化水平在全球位居前列,其教育信息基础设施和学生数字技能的水平都达到较高水准,与其政府颁布的一系列数字政策战略密不可分。
澳大利亚先后发布《教学、学习与计算机:全国咨询委员会伟德体育官网学校计算机的报告》《教育与技术融合:伟德体育官网教育技术基础设施和信息通信技术对教育工作者、培训人员专业发展与支持的调查》《网络世界中的学习:信息经济下的学校教育行动计划》《数字教育革命》《数字教育革命中期审查报告:评估进展及潜在的未来方向》等报告,积极开展教育数字化战略规划,不断推进教育数字化转型。制定《数字素养战略框架》,提出未来世界需要学生全面掌握的数字技能,形成包含协作、整合、创新等能力在内的信息素养。2019年发布《数字敏捷度框架》,描绘学生为提升数字素养所需要具备的信息数字技术及需要享有的能力培养环境。2020年发布《面向未来的基础技能》,进一步丰富数字技能标准框架。2021年推出《数字经济战略2030》,提出“2030年建成领先的数字经济与社会”的愿景,围绕发展数字经济、建设新兴技术、设定数字增长优先事项等三大支柱,提出到2030年,所有澳大利亚人都将习得数字技能。与之相应,澳大利亚各地加快推进教育信息化。首都领地2021年推出“未来教育战略”第二阶段实施计划,旨在进一步支持首都领地学校通过现代化、循证式、以学生为中心的学习方法推进学习,确保随处都有可用的数据来定制教育产品,以满足学习需求并支持教师开展卓越教学。
新西兰高度重视信息通信技术在教育中起到的基础性变革作用,积极将信息通信技术引入到学校之中。陆续发布《数字化转型总体规划》《互动教育:学校的信息和交流科技策略》《信息通信技术专业发展计划》《数字视角:通过信息通信技术学习》《使21世纪学习者有能力:一项针对学校的网上学习行动计划(2006—2010)》《学生公平数字接入计划》等政策规划和战略报告。2021年《新西兰数字化战略》,提出让新西兰的人民、社区、教育、经济和环境在数字时代继续繁荣的愿景。制定《新西兰数字化战略》,提出新西兰数字化的三个关键词即信任、包容和增长,并对每个关键词做出具体阐述,设立目标达成的判断依据,指出教育数字化转型的最终目标就是要建成信任、包容、增长的社会。推出《数字技能和人才计划》,为扩大和转变繁荣数字技术产业所需的技能、培训和教育途径开辟道路,为促进高等教育数字化人才培养提出具体措施,包括将数字学习作为新西兰课程的一部分,帮助大学生在科学、技术、工程、数学、创造性学科等方面取得成功;建立数字化设施培训与指导制度,调整培训内容与方式,提升教师使用信息技术资源的能力。推进数字化教学变革,为教师提供示范案例;加强职业院校与企业合作,用实际工作经验帮助学生成长;培养学生的数字素养和批判精神,培养终身学习的意识,以适应技术的快速更迭。
(说明:本文节选自世界慕课与在线教育联盟秘书处于2022年12月8-9日召开的2022世界慕课与在线教育大会上发布的《无限的可能:世界高等教育数字化发展报告》第一部分“全球在行动”。因篇幅限制,参考文献略。)
文章来源:世界慕课与在线教育联盟秘书处.各国谋划和实施高等教育数字化战略——《无限的可能:世界高等教育数字化发展报告》节选二[J].中国教育信息化,2023,29(1):9-23.DOI: 10.3969/j.issn.1673-8454.2023.01.002.
编辑:宋晓丽;审核:杨爱民



